Instance Verification Kit (IVK)
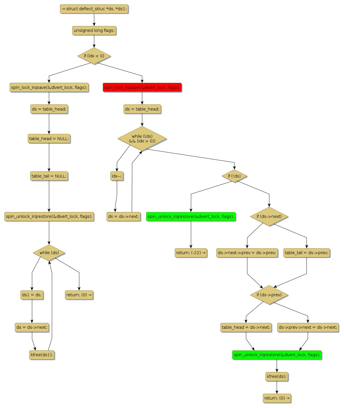
spin lock @ [9922+39+/linux-3.19-rc1/drivers/isdn/divert/isdn_divert.c]
Instance Signature: divert_lock
|
The Matching Pair Graph:
|
|
Function Name
|
Control Flow Graph (CFG)
|
Events Flow Graph (EFG)
|
Source Correspondence
|
|
deleterule
|
|
|
[9594+10+/linux-3.19-rc1/drivers/isdn/divert/isdn_divert.c]
|